《文明7》官方今日发布了近世时代文明「清朝」的介绍短片,同时放出了一段主题音乐原声带,游戏官网也上线了关于清朝的介绍。游戏中「清朝」的特色能力为“康乾盛世”、市政树包括“十全武功”、“开放海关”、“康熙税制改革”、“稳定边境”等选项,特色基础设施为“会馆”,“试馆”和“钱庄”关联奇观“承德避暑山庄”。

小编温馨提醒:本站只提供游戏介绍,下载游戏请前往89游戏主站,89游戏提供真人恋爱/绅士游戏/3A单机游戏大全,点我立即前往》》》绅士游戏下载专区
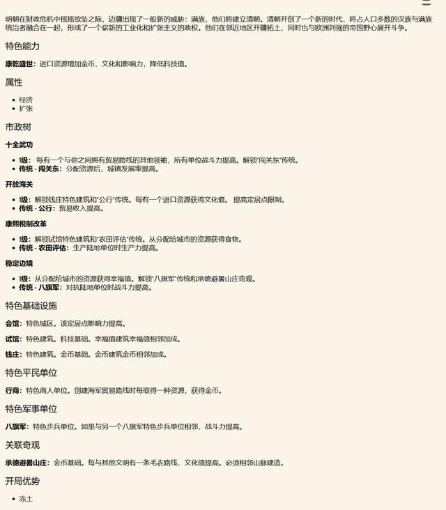
明朝在财政危机中摇摇欲坠之际,边疆出现了一股新的威胁:满族,他们将建立清朝。清朝开创了一个新的时代,将占人口多数的汉族与满族统治者融合在一起,形成了一个崭新的工业化和扩张主义的政权。他们在邻近地区开疆拓土,同时也与欧洲列强的帝国野心展开斗争。

《文明7》将于2025年2月11日发售,登陆PS4|5、XSX|S、Xbox One、NS和PC平台,支持中文。游戏现已开启预购,Steam标准版售价298元,豪华版售价428元,奠基者版售价558元。
