PS:89游戏提供真人恋爱/绅士游戏/3A单机游戏大全,点我立即前往》》》绅士游戏下载专区
深渊螺旋马上刷新,冻梨我挑灯夜战尝试各种阵容,终于达到了能力极限,切屏一看,凌晨3点!

打深渊最重要的就是多套阵容体系,因此在这方面也算是深入研究了一番。原神是一款RPG游戏,并且讲究多角色间的技能特性搭配,很少单干刷怪的情况。可是如此多的角色,在排列组合下能诞生千千万万种不同的玩法,新手初次接触必然头疼,怎么办呢?

别慌,冻梨下面会给你点儿小建议。考虑到知识储备问题,我会尽可能的少涉及具体角色,而是针对大体来分类,这样拆分后,玩家也可结合实际情况来组合。我们不论角色的星级,仅以特性来拆分可以大致分为四种角色:输出主C、附魔工具人、治疗系、功能系。在不涉及特殊模式或boss的情况下,四者兼具最为均衡,容错率有保障,但若想玩特定的极致输出还得玩家自行根据已有角色组合。

输出主C是站场时长最久的角色,用于正面的输出或元素触发,在资源有限的情况下建议玩家优先把资源全堆主C,等到卡级后再考虑其他位置。目前主C很少打纯白字物理的角色(如:爆伤皇女),那都是大佬逗大家玩的。目前游戏依旧还是以多元素的爆发为主,因此需要后续三个位置的角色配合,将主C输出最大化。

附魔工具人顾名思义,就是通过各种技能特性,使得敌方附带指定元素,让主C技能能够与其产生元素反应,重云的普攻附魔、香菱的小熊点火等皆属此类。不过,合格的附魔工具人必须遵守一条规则,就是技能的断档CD需要比较合适的,空隙间隔过长会影响整体的衔接。

治疗系就很直白了,RPG游戏内必不可少的职业。以原神20级赠送的芭芭拉为例,其技能属于主动性治疗,给谁挂载就奶谁。另一种就如七七这般,为敌方挂上debuff后,己方对其输出时可回复对应的生命值。不过或许是因为目前玩家普遍等级还太低,boss输出有限,很多玩家还未意识到治疗的重要性。

功能系的类别就很多了,墙体阻隔、元素护盾、怪物聚拢、范围击退、弱点击破等等,这就要看你的主C是什么类别,单体输出讲究逐个击破,群伤炸场聚拢必备,贴脸硬怼护盾不能少。由于功能系不仅涉及战斗,还有部分的地图解密,因此太杂乱。玩家适当培养就好,等级和主C差个二三十级都是正常的。

大家细品原神的御四家,安柏、凯亚、丽莎、诺艾尔。安柏属于功能型,虽然适用场景较多可对等级要求基本为0,附冰工具人凯亚,诺艾尔加盾和回血,丽莎就AE轻点打雷元素反应。可以说原神开局就已经给玩家配备好了一套万金油,在后续的探索里,有新角色直接替换对应位即可。

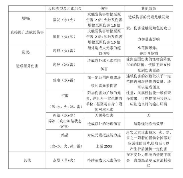
至于阵容内的元素搭配怎么玩,看上面这图就够了,很直观,无需过多讲解。倘若想要细节到角色,那只能等大家放出自身的角色队伍图,冻梨我一个个看了。